請更新您的瀏覽器

您使用的瀏覽器版本較舊,已不再受支援。建議您更新瀏覽器版本,以獲得最佳使用體驗。

國內

【錯誤】打新冠疫苗不能做MRI?誤導說法影片!專家詳解

MyGoPen

發布於 2023年04月06日10:38 • MyGoPen

網傳訊息影片說「石墨烯可以在磁場中生長,不要讓已接種疫苗的人做MRI」的內容。根據查證,國內疫苗專家澄清,新冠疫苗並未含有石墨烯、金屬物質,另外 MRI 專家也表示,放射線醫學會的「MRI 安全指引」,並未規定石墨烯這個項目,網傳貼文為錯誤說法。

打完新冠疫苗不能照 MRI?
原始謠傳版本:

石墨烯可以在磁場中生長, 所以不要讓已接種疫苗的人做MRI (核磁共振)掃描!

並在社群平台流傳:

查證解釋:

有關新冠疫苗含石墨烯的謠言
在 2022 年 9 月 MyGoPen 的查核報告「【錯誤】mRNA疫苗含氧化石墨烯?網傳訊息曲解李秉穎個人見解」,當時研討會上是針對 mRNA 疫苗的缺點提出個人見解,完全沒有提到和「氧化石墨烯」有關的內容。
另外網傳新冠疫苗含石墨烯的謠言不止這個版本,包括早在 2021 年即謠言莫德納疫苗含石墨烯,MyGoPen 有對此進行查核「【錯誤】Moderna是將奈米級的氧化石墨烯來包覆mRNA?新冠疫苗含有氧化石墨烯?無根據說法」,事實上 mRNA 疫苗是用「脂質」奈米技術的方式製作而成,並非氧化石墨烯,且根據衛福部疾管署和美國 FDA 的資料顯示,輝瑞 BNT、AZ、莫德納以及嬌生新冠疫苗的成分並沒有含有氧化石墨烯(graphene oxide)
打完疫苗有磁性?打完疫苗不可以做 MRI 的說法?
MyGoPen 於 2021 年的查核報告「【錯誤】打過疫苗的地方可以吸住磁鐵的影片?新冠疫苗成份無包含磁性物質 」已查核包括 AZ、輝瑞、莫德納並沒有含會讓人體吸住磁鐵的金屬物質。對此再次諮詢衛福部傳染病防治諮詢會預防接種組召集人李秉穎,他也再次強調「沒聽過」這樣的狀況。
關於打過疫苗不能做 MRI 的謠言,專長 MRI 磁振造影的台北榮總放射線部醫師郭萬祐表示,聽完 80 分鐘全部的訪談內容,主要都是針對 WIFI 和 5G 射頻,有關 MRI 的部分並非議題,影片中專家是一位崇尚自然主義的醫師,提倡關掉、丢掉手機,走到室外,赤腳著地、吸收陽光等是她推崇的生活方式,所以她斷推廣要人們遠離人工製品這樣的行為是可以被外界理解的。
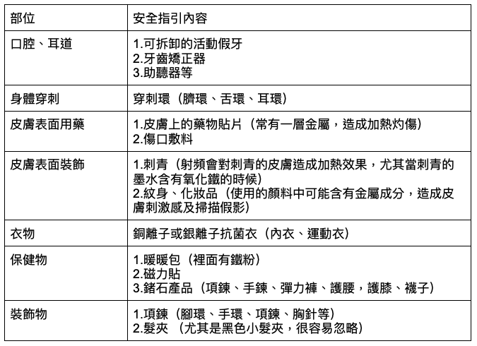
郭萬祐強調,片中唯一提到 MRI 的地方就像社群平台上轉貼的那幾句話,但那些都只是「個人或同儕的觀察現象而已,沒有實驗對照組做比對」,而且到目前為止,中華民國放射線醫學會的「MRI 安全指引」對石墨烯「沒有規定」
對此可以參考關於 MRI 安全的常見問題表:

資料來源:
衛福部疾管署 - 各廠牌 COVID-19 疫苗一覽表
中華民國放射線醫學會 - 2021 MRI 安全指南
諮詢專家:
台北榮總放射線部醫師 - 郭萬祐
衛福部傳染病防治諮詢會預防接種組召集人 - 李秉穎

查看原始文章

更多國內相關文章

01

快訊/小港機場爆追捕大戰!外籍客吸毒拒開行李逃逸 大批航警衝出抓人

三立新聞網
02

肉身擋下北捷首遇難英雄「非保全而是理財家」生前「暖心事蹟」曝網看哭

三立新聞網
03

張文家屬需負責賠償被害人?律師揭一問題:無奈卻也很現實

太報
04

中山站遭砍騎士生前緊握手機「最後畫面」曝 網淚:疑想給家人交代

CTWANT
05

高雄男大生脆上轉發「下一個地點高雄車站」 檢警調火速逮人下場出爐

鏡報
06

張文隨機殺人案後 新北19歲男大生IG限動貼「中山砍人不揪」被送辦

三立新聞網
Loading...
Loading...
Loading...
Loading...
Loading...
Loading...
Loading...
Loading...
Loading...
Loading...
Loading...
Loading...
Loading...
Loading...
Loading...

留言 1

留言功能已停止提供服務。試試全新的「引用」功能來留下你的想法。

Loading...
Loading...
Loading...
Loading...
Loading...
Loading...
Loading...
Loading...
Loading...
Loading...
Loading...
Loading...
Loading...
Loading...
Loading...
Loading...
Loading...
Loading...
Loading...
Loading...
Loading...
Loading...