請更新您的瀏覽器

您使用的瀏覽器版本較舊,已不再受支援。建議您更新瀏覽器版本,以獲得最佳使用體驗。

國內

【部分錯誤】網瘋傳車禍蟑螂訊息?靠保險月入20萬?背景不明!數據過於誇大

MyGoPen

發布於 2023年03月26日18:26 • MyGoPen

網傳「現在外面很多車禍蟑螂」的訊息,內容聲稱台灣現在有一堆車禍蟑螂,輕微擦撞先裝作沒事,事後再提告肇事逃逸,並且以此跟保險公司請領 2 萬元交通費,一個月可以月入 20 萬以上。經查證,網傳訊息自 2023 年 3 月 22 日開始在社群平台出現,在此之前,有關車禍蟑螂的討論,大多止於用戶個人經驗分享,國內主要平面媒體上次報導車禍蟑螂的新聞是在 2015 年,「現在很多車禍蟑螂」的說法,沒有明確證據能佐證。此外,汽機車強制險的接送費用必須合理且「以 2 萬元為限」,不是一次就能領 2 萬元,網傳「靠此月入 20 萬」的說法過於誇大,與實際情況不符;警方提醒,民眾遇到車禍,應撥打 110 報警;如雙方合意先行離開,應以手機或行車紀錄器錄音、錄影,以免造成肇事逃逸情形。

台灣出現一堆車禍蟑螂的訊息?
原始謠傳版本:

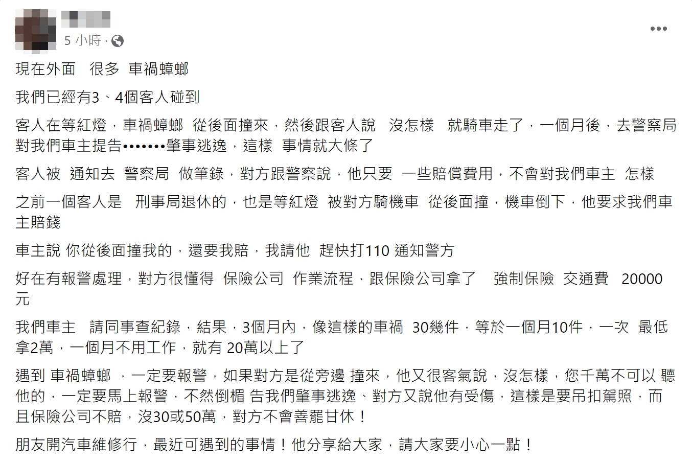
現在外面 很多 車禍蟑螂 我們已經有3、4個客人碰到 客人在等紅燈,車禍蟑螂 從後面撞來,然後跟客人說 沒怎樣 就騎車走了,一個月後,去警察局 對我們車主提告•••••••肇事逃逸,這樣 事情就大條了 客人被 通知去 警察局 做筆錄,對方跟警察說,他只要 一些賠償費用,不會對我們車主 怎樣 之前一個客人是 刑事局退休的,也是等紅燈 被對方騎機車 從後面撞,機車倒下,他要求我們車主賠錢 車主說 你從後面撞我的,還要我賠,我請他 趕快打110 通知警方 好在有報警處理,對方很懂得 保險公司 作業流程,跟保險公司拿了 強制保險 交通費 20000元 我們車主 請同事查紀錄,結果,3個月內,像這樣的車禍 30幾件,等於一個月10件,一次 最低 拿2萬,一個月不用工作,就有 20萬以上了 遇到 車禍蟑螂 ,一定要報警,如果對方是從旁邊 撞來,他又很客氣說,沒怎樣,您千萬不可以 聽他的,一定要馬上報警,不然倒楣 告我們肇事逃逸、對方又說他有受傷,這樣是要吊扣駕照,而且保險公司不賠,沒30或50萬,對方不會善罷甘休! 朋友開汽車維修行,最近可遇到的事情!他分享給大家,請大家要小心一點!

並在社群平台與通訊軟體流傳:


查證解釋:

網傳訊息的原始出處為何?
MyGoPen 在臉書上搜索「車禍蟑螂」,自 2010 年陸續有用戶發布過含有關鍵字的貼文,有些是講述自己真的遇到車禍蟑螂,有些可能是提到車子裡有蟑螂,或是看到蟑螂差點發生車禍等。
和網傳訊息相同的文字,則是自 2023 年 3 月 22 日開始,陸續在臉書及 LINE 群組上流傳,在此之前,並沒有看到相似的文字或敘述;若是以「車禍蟑螂」作為關鍵字,搜索《ETtoday新聞雲》《聯合新聞網》《壹蘋新聞網》等媒體,皆沒有找到任何相關的新聞。
《中時新聞網》有一篇《假車禍坑騎士 毒鴛鴦削百萬》的報導,但事件發生在 2012 年;《中央社》同年也報導一則《若遇車禍蟑螂 務必報警拍照》,製造假車禍的是計程車司機;《自由時報》則是在 2011 年2013 年2015 年皆有類似的報導。這些嫌犯後來大多依詐欺罪或恐嚇取財罪,遭判 2 至 5 年不等的有期徒刑。
上述可知,過去確實有不肖人士製造假車禍,當車禍蟑螂騙取理賠金,但自 2015 年後,台灣主要的平面媒體及新聞台,幾乎沒有報導過跟車禍蟑螂有關的案件,社群平台在 2023 年 3 月 22 日以前,也沒有看到相關的貼文大量流傳,網傳「現在外面很多車禍蟑螂」的說法,並沒有足夠的證據能夠佐證
網傳訊息提及的保險理賠是否合理?
MyGoPen 實際詢問國泰產險業務員,機車的保險主要分成強制險和第三人責任險,第三人責任險是視個人需求投保,強制險則是有領有車牌號碼的車主都需要繳,主要針對醫療賠償費用,無論責任歸屬、誰對誰錯。
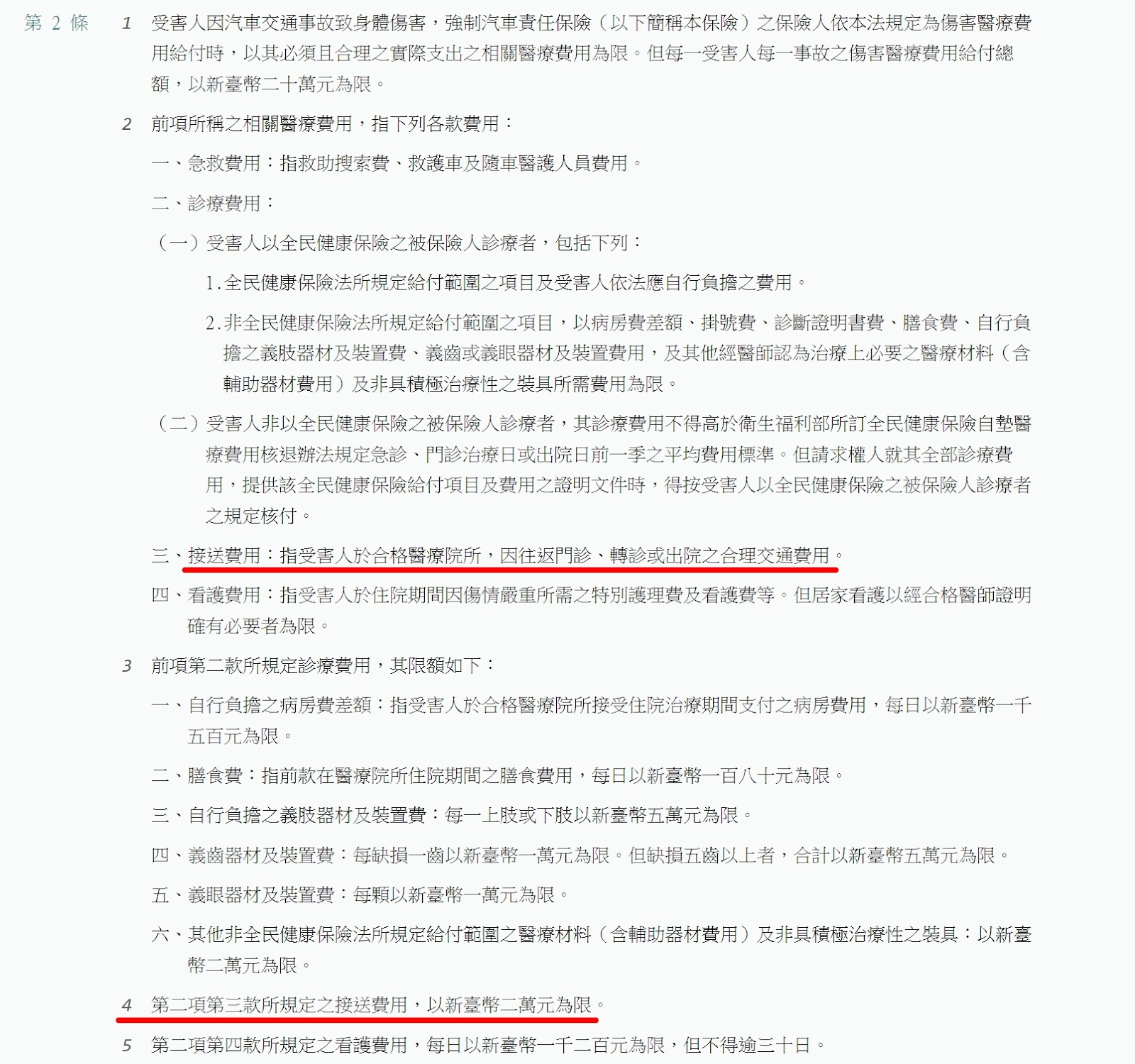
專員表示,網傳訊息提到的「申請強制保險交通費 2 萬元」,實際上是《強制汽車責任保險給付標準》列出的「接送費用」。根據法規第 2 條第二項第三款規定,接送費用是指「受害人於合格醫療院所,因往返門診、轉診或出院之合理交通費用,以新台幣兩萬元為限。」上述可知,網傳訊息稱「一次最低拿 2 萬」的說法不正確


實務上來說,保險員會看你的戶籍地址、哪家醫院開的診斷報告等資料,來判斷合理的往返醫院公里數及金額,不會說民眾隨便拿一張計程車收據就能報銷,保險公司都會進行過濾,金管會也會監管,不可能隨便給;如果無法提出單據,也是會按照市場行情價計算。
保險員表示,在一些情況下,有些民眾需要持續復健,可能每天都申請 300 元車資,這是合法的,但這樣一個月最多 9000 元,基本上靠這種方法想要「月入 20 萬」,根本是不可能的事,網傳說法過於誇大。
民眾遇到車禍如何處置?
MyGoPen 致電詢問高雄市政府警察局交通警察大隊,警方表示,針對發生交通事故的處理原則是「放、撥、劃、移、等」。
1. 放:放置警告標誌打開車輛閃光燈在事故地點後方適當距離處,放置車輛故障標誌。
2. 撥:撥打 110(報警)與 119(救護),報案時應清楚說明事故地點、時間、車號、 車種、傷亡情形及報案人姓名。
3. 劃:將事故雙方車輛位置劃線定位可以先用粉筆把車子的位置先畫下標記起來當然,如果手邊有相機或照相手機的話,也可以先將事故現場拍照。
4. 移:移開車輛如果是「無人傷亡」事故,而且車輛尚能行駛,就應該盡快把將車輛位置劃好後開到路邊。
5. 等:平心靜氣等候警察。耐心等候警察到場,待警察到場後作事故現場測繪、照相等;另如有人受傷,應撥打 110 或 119 尋求救護。如雙方合意先行離開,應以手機或行車紀錄器錄音錄影,以免造成肇事逃逸情形
此外,如果是無人傷亡,車輛仍可行駛的車禍,則可透過「保、全、車、通、安」五原則,兼顧雙方權益的同時快速排除現場:
1. 「保」指的是「保護」,放置警告標誌,在距離事故地點適當距離處放置車輛故障標誌,或是其他明顯的警告設施,來保護人車的安全。
2. 「全」指的是「全景」,拍攝現場的全景,要將現場交通標誌、號誌、電線桿等等的設施,並將事故車輛一起拍攝進去
3.「車」指的是「車損」,拍攝碰撞點、車損部位及掉落物等跡證。
4.「通」指的是「交通順暢」,儘速將車輛移置到不妨礙交通的安全地點。
5.「安」指的是「安全」,拍攝及移車時,全程要注意安全。

結論
總結來說,網傳訊息背景不明,台灣近期並沒有車禍蟑螂大量出沒的相關報導,但民眾如果遇到車禍,確實應報警處理,而非私下和解;至於網傳訊息提及的保險理賠金額,則是數據過於誇大,與事實不符。

資料來源:
中時新聞網 - 假車禍坑騎士 毒鴛鴦削百萬
中央社 - 若遇車禍蟑螂 務必報警拍照
自由時報 - 車禍蟑螂 假撞11次詐9萬惡運將5年擦撞74次 索賠賺卡緊車禍蟑螂挨47人告 判4年8月
全國法規資料庫 - 強制汽車責任保險給付標準
諮詢單位:
國泰產險
高雄市政府警察局 - 交通警察大隊

查看原始文章

更多國內相關文章

01

新北死亡車禍!母女雙載碰撞大貨車 1死1傷

EBC 東森新聞
02

天人永隔!同登「谷關七雄」夫突猝死 妻伴屍等待直升機救援下山

三立新聞網
03

屏東死亡車禍害夫妻陰陽兩隔!尪目睹妻遭輾「頭破腦漿外溢」坐地崩潰

三立新聞網
04

中天主播「馬德」遭收押禁見 國防部回應了

NOWNEWS今日新聞
05

新莊體育公園傳出命案 男倒臥籃球館樓梯旁「滿臉穢物」身亡

鏡報
06

台中「打手基地大亂鬥」3殺人犯落跑!網怒PO通緝照:全台逛大街

壹蘋新聞網
Loading...
Loading...
Loading...
Loading...
Loading...
Loading...
Loading...
Loading...
Loading...
Loading...
Loading...
Loading...
Loading...
Loading...
Loading...

留言 3

留言功能已停止提供服務。試試全新的「引用」功能來留下你的想法。

Loading...
Loading...
Loading...
Loading...
Loading...
Loading...
Loading...
Loading...
Loading...
Loading...
Loading...
Loading...
Loading...
Loading...
Loading...
Loading...
Loading...
Loading...
Loading...
Loading...
Loading...
Loading...
Loading...