請更新您的瀏覽器

您使用的瀏覽器版本較舊,已不再受支援。建議您更新瀏覽器版本,以獲得最佳使用體驗。

生活

好去處:珍寶海鮮舫數碼畫展@香港仔中心 觀五藝術家作品 消費換插畫燈籠明信片

明報

更新於 2022年08月28日10:45 • 發布於 2022年08月28日10:01
在香港仔中心憑指定消費可免費換領插畫明信片。(圖片由相關機構提供)
Chocolate Rain《海上的時代見證者》(圖片由相關機構提供)
Chocolate Rain(圖片由相關機構提供)
Messy Desk《Jumbo in the Wonderland》(圖片由相關機構提供)
Felix Ip《南灣巨人》(圖片由相關機構提供)
本地藝術家Felix Ip(圖片由相關機構提供)
No Paper Studio《珍寶海鮮舫之第二十八屆超級食神大賽》(圖片由相關機構提供)
本地藝術家No Paper Studio林嘉恒(圖片由相關機構提供)
Pen So《墨上食府》(圖片由相關機構提供)
香港仔中心(圖片由相關機構提供)
(資料由相關機構提供)
(資料由相關機構提供)

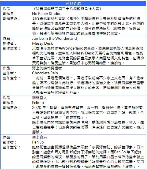
香港仔中心9月3日至10月4日舉行珍寶海鮮舫數碼畫展「我們的珍.寶故事」,由五名本地藝術家(Chocolate Rain、Felix Ip、Messy Desk、Pen So、No Paper Studio)以作品說故事,分享他們與珍寶海鮮舫的美好回憶。此外,商場顧客憑指定消費可免費換領「我們的珍.寶故事」插畫DIY燈籠或明信片(一套五款)。

「我們的珍.寶故事」數碼畫展@香港仔中心

開放日期:9月3日-10月4日

地點:香港仔南寧街香港仔中心4期地下

查詢電話:2553 0860

(資料由相關機構提供)

(資料由相關機構提供)

註:資料以主辦方公布為準

中秋好去處:bit.ly/3TxUODE

商場好去處:bit.ly/3JH4eYW

活動情報:bit.ly/3mBqY1T

更多Hot Pick:link.mingpao.com/43932.htm

查看原始文章
影音

上環Cafe 貓耳朵粉嫩牛面頰|Aha Café & Bistro

田中小太郎

攝影發燒友形容1麥當勞「全港最靚景」 居民憂變打卡勝地:從此不再寧靜

am730

媽上班擔心愛犬太寂寞「開監視器」 驚見大金毛「蓋被看卡通」過太爽

Styletc TW
查看更多
Loading...
Loading...
Loading...
Loading...
Loading...
Loading...
Loading...
Loading...
Loading...
Loading...
Loading...
Loading...
Loading...
Loading...
Loading...
Loading...
Loading...
Loading...
Loading...
Loading...
Loading...
Loading...
Loading...
Loading...